2023-07-27 18:35:14 文化和旅游部
7月26日,国家文化和旅游部对拟确定的第一批全国智慧旅游沉浸式体验新空间培育试点名单予以公示。
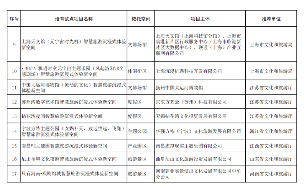
7月26日,国家文化和旅游部对拟确定的第一批全国智慧旅游沉浸式体验新空间培育试点名单予以公示,共有24个项目入选。中国共产党历史展览馆(“长征”沉浸体验、飞越影院)智慧旅游沉浸式体验新空间、teamLab无相艺术智慧旅游沉浸式体验新空间、亮马河国际风情水岸智慧旅游沉浸式体验新空间等24个项目在列。分别为北京、河北、山西、辽宁、吉林、上海、江苏、广东、浙江、江西、河南、湖北、山西、重庆、四川、新疆16个省市。
智慧旅游沉浸式体验新空间是指依托旅游景区、度假区、休闲街区、工业遗产、博物馆等场所或相关空间,运用增强现实、虚拟现实、人工智能等数字科技并融合文化创意等元素,通过文旅融合、虚实结合等方式,让游客深度介入与互动体验而形成的一种旅游新产品、消费新场景。



相关文章