2021-10-19 14:07:50 新旅界 Jenny
国务院决定在北京市暂时调整实施的有关行政法规和经国务院批准的部门规章规定目录
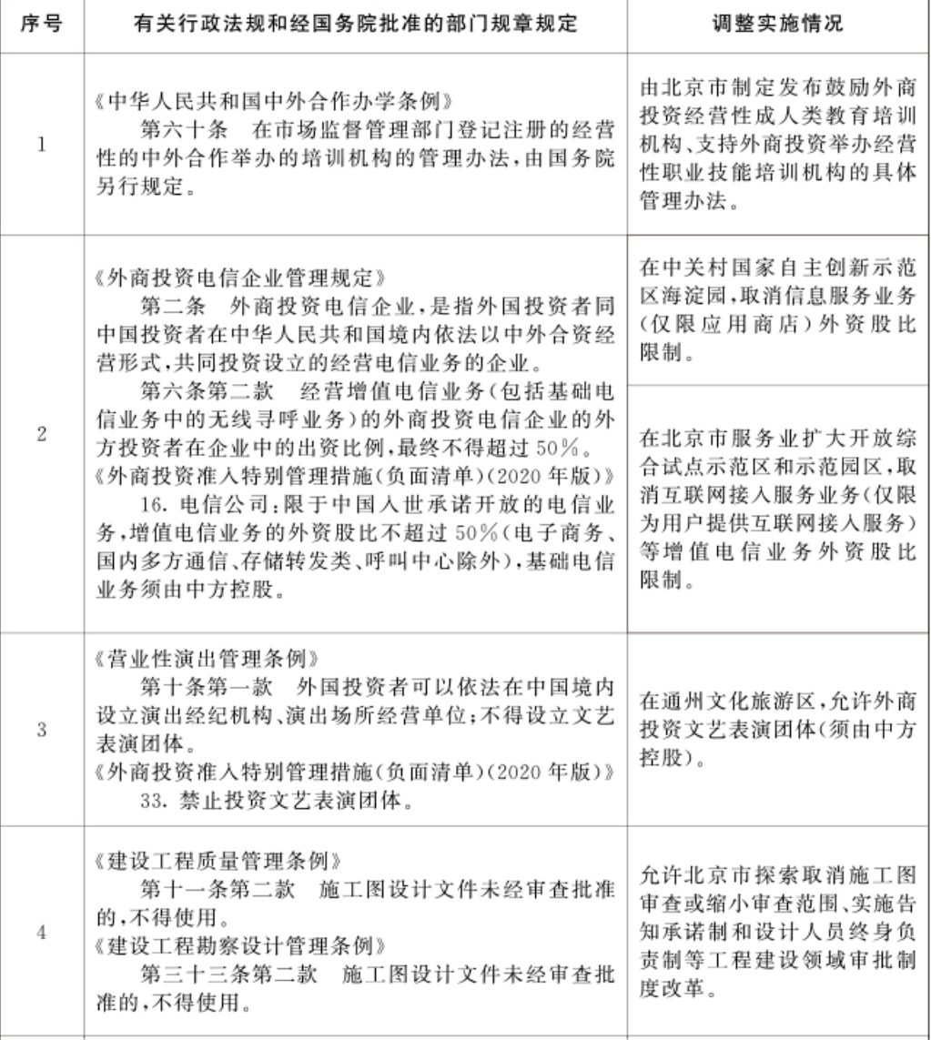
10月18日,国务院决定在北京市暂时调整实施的有关行政法规和经国务院批准的部门规章规定。
其中,《营业性演出管理条例》由原来的禁止外商投资文艺表演团体,调整为在通州文化旅游区,允许外商投资文艺表演团体(须由中方控股);《旅行社条理》由原来的外商投资旅行社不得经营中国内地居民出国旅游业务以及赴香港、澳门、台湾地区旅游的业务,调整为允许在京设立并符合条件的外商投资旅行社从事除台湾地区以外的出境旅游业务。
国务院决定在北京市暂时调整实施的有关行政法规和经国务院批准的部门规章规定目录

