2025-12-03 09:36:26 新旅界 高磊
市场复苏、工具不少,文旅招商需从全覆盖推介转向精准招引!
近日,由新旅界发起的“2025知名企业山东行专题培训”在线上开展,培训以新的五年规划和文旅产业的重要性及发展方向为背景,对投资与文旅项目成败的关系,地方主管部门如何招引和培育市场主体发展等问题进行了详细的剖析和讲解。
此次培训由文旅产业专家高磊进行授课,以下为课程分享实录:
大家好,今天分享的题目是《新时期文旅产业的发展实践与思考》。在分享前,大家重点关注几个问题,第一个问题是关于“十五五”规划。2026年是“十五五”规划的起始年,今年是“十五五”规划的编制之年,文化旅游到底在国民经济当中,它的重要性是否持续彰显?它的发展方向是什么?
第二个问题,今天听课的大部分都是文旅行业主管部门领导,此时可能面临几个问题:一是招商,招商的同时要去匹配一些相关的资金。但资金是不是决定文旅项目成败的唯一或者决定性的要素?文旅项目的成功是由多种因素构成,资金是其中的一部分,我会结合融资渠道来讲一下。
第三个问题,地方文旅行业相关部门应该如何去招商引资和培育市场主体?如何让企业在当地能够做大做强,形成好的营商环境和合作生态?今天,我主要就和大家一起交流这三大问题。
毫无疑问,旅游业的社会地位现在已经被提到了一个新的高度。在2024年5月17日由党中央召开的全国旅游发展大会,总书记对文化旅游工作作出了重要指示,并对旅游产业提出了五项任务:服务美好生活、促进经济发展、构筑精神家园、展示中国形象、增进文明互鉴。
从某种程度来讲,旅游业不仅是国民经济中的重要组成部分,也彰显了自身的产业特性,它既是新兴战略支柱产业,又是具备显著时代特征的民生产业和幸福产业。
为什么国家对旅游业如此重视?从经济维度来讲,旅游业是经济的晴雨表,具备超强的韧性与远高于GDP的弹性。
近十年来,GDP的增长相对稳健、增速呈现放缓,而旅游业的增速明显高于GDP。2020年、2022年因为受疫情的影响,出现了负增速。一旦疫情过去后,出现了非常大的反弹。旅游业是拉动经济的重要产业。

全国各省市高度重视文旅产业发展,其中四川等省直接将文旅融合高质量发展写入省委全会决定中。
2025年6月中共四川省委十二届七次全会作出的重大战略部署,印发了《关于推进文化和旅游深度融合发展做大做强文化旅游业的决定》,旨在推动文旅产业高质量发展。
政策层面,旅游业被提到了很重要的位置,但是实际上旅游产业并不好做,不管是招商引资还是运营。因为文旅类企业普遍存在资产规模小、营收规模小和不盈利的情况。除掌控顶级资源的旅游企业或特许经营权的旅游企业外,大部分文旅集团处于亏损或微利状态。

现有的旅游类企业进行新的项目投资或者大规模的项目开发时,会面临着经济体量不足,能力处于培育阶段的过程,这是目前行业现状。同时,旅游行业的产业链相对复杂,大致可以分为开发端、产品端、市场端和延伸端。
产品端,也有非常多的细分领域,如:吃、住、行、游、购、娱。例如,凭借烧烤火爆出圈的淄博,在美食街区这个细分赛道走出了自己的特色;威海西霞口动物园通过精细化打造也实现了出圈。
旅游产业链横向延伸长、细分领域多,具有极强的产业融合特性。不同地域、不同企业均有其相对深耕领域,寻找产业链中的自我定位非常重要。

难点在于市场端,目前整个渠道相对比较分散,既有像携程、途牛这样的一个头部OTA,也有像抖音、美团这些新兴平台,还有很多细分的平台构成了整个旅游的产业链。那么庞大的体系,就使得产业的投资者在选择投资方向时,往往会无所适从。
原来的模式比较简单,地产加旅游直接反哺,但现在仍未出现明确的替代模式,这对招商工作来说,困难非常大。如果将文旅项目投资按投资轻重和收益高低分为四个维度的话,大致有以下的分析。
第一个是资产重、收益低的项目,更多是偏基础设施建设类的一些项目,这个是需要政府通过一些专项性的资金去进行投资的;
第二个就是资产重、收益也比较高的大型主题乐园、旅游度假区、文化演艺等,比如山东日照引进了开元森泊度假区项目。
还有就是一些收益低,但是资产也不重的项目,更偏向于在地的中小投资者。
第四类是收益高、资产也不重的。主要是指索道缆车、观光车、游船等类似于这样的一些特许经营权一类的项目,是目前文旅市场收益最好的一类,是投资热点。
这个是政府或招商主体在商业模式和招商引资上,要考虑清楚什么位置去招引什么样的合作方。
近一两年,特别是在今年,文旅标的在资本市场上的表现,有了非常明显的复苏态势!

第一个是文旅的收并购情况。比较有代表性的是祥源文旅,它今年收购了海昌海洋乐园,以22.95亿元对价买到了海昌海洋公园38.6%的股权,折价了46.43%。祥源是目前民营企业当中相对扩张比较快的企业,相继收购了广东的丹霞山、四川的碧峰峡等,形成了自己的文旅版图。
第二就是文旅企业新增上市的情况。其实有很多年都没有新增的上市企业了,最近的一个还是西域旅游在2021年科创板上市。
今年陕旅集团IPO的审核已经过了,募资金额是15.55亿元,它的主要业务分两块,一个是索道,这是一个具有特许经营权的业务,另外是打造的长恨歌演艺,形成了这样的一个IPO基础,润很高,按招股说明书,年利润超过5亿元。
第三案例是Klook(客路)冲击美股IPO。大家如果出境游,不管是买日本还是欧洲的一些欧铁套票,或者是预定当地的车辆以及一些小众旅游目的地的门票等都会用到这个平台,Klool在细分的垂类市场上做到了行业领先的位置,这次募集的资金大概在3-5亿美元,它目前是垂类细分市场的一个头部企业。
我对第一部分总结几点:
第一,文旅产业本身的盈利性不高,通过看各个文旅企业就能发现大部分是微利的状态,但是文旅产业,有可能会成为百业融合和场景创新的重要载体。
第二就是在各个垂分领域,有可能会诞生更多的上市公司或者独角兽企业。

第三,民营企业在文旅投资方面,由于产业见效慢、周期长的特征,在地产模式失效以后可能不再是主力,国有企业在很长时间将是文旅产业投资的核心力量。
第四,作为行业的主管部门,未来承担的功能会是更多产业引导、招商引资、行业管理等任务。文旅产业在未来是国民经济发展的一个非常重要组成部分,并且地位会越来越重要。
第二部分讲一下钱的问题。
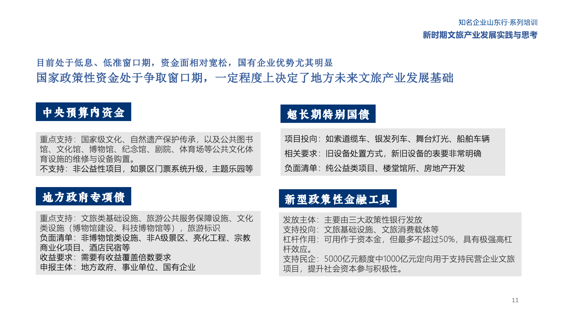
文旅产业要发展,资金的确很重要,但是资金并不是决定文旅产业发展的唯一要素。这一两年说是一个比较好的窗口期,目前一个是低息,一个是低准,政策面相对资金面是比较宽松的,尤其是对国有企业来说能够比较便捷地拿到一些政策性资金。

2025年,目前三大政策性资金,一个是中央预算内资金,主要涉及到国家公园、自然遗产、博物馆等。第二是超长期特别国债,主要是偏重于两重两新,文旅的主要两新是大规模设备更新和消费品以旧换新!第三就是地方政府专项债。第四个是新型政策性金融工具。
举个例子,河南在郑州到开封这样一个不大的范围内,就有两个完全不同的产品。一个是只有河南戏剧幻城,里面有大概21个剧目。整个项目,游客的客单价能够达到300块钱或者甚至400块钱以上,它形成了11种类型的文旅产品。
另一个就是这两年非常火爆的万岁山武侠城!它是走量的路线,上半年就接待了1000万的游客,那么80块钱买一张门票就可以玩3天的时间,形成了非常好的文旅的产品供给,那么也能够形成比较好的投资效益。
还有一些像福建泉州的簪花、延吉的旅拍等,都形成了不同的消费供给。但是这些热点的维系都有巨大的不确定性。
比如说前两年很火的超级文和友,目前就处于比较分化的状态,长沙店经营较好,广州和深圳的店相对艰难。
前两年比较火的剧本杀,包括线下的沉浸式的剧本杀,也是风靡一时,现在听到的这种消息就比较少了。
前两年比较风靡的露营经济也是旺丁不旺财,所以说目前只能作为一个普通的消费休闲娱乐活动。以露营经济去打造一个大规模的露营场景,在经济上未必能够可行。
这个也就决定了我们在做项目的时候对到底去投资什么项目,要求会非常的高。
这里面有几个点,一个是传统的大基建的,这样的一个模式已经过去了,那么可能剩下的就是精细化的场景投入,它会尤为重要。
第二,低息低准周期。如何争取到更多的资金关系到未来的发展基础,但在真正做投资的时还是需要非常的审慎考虑产品的长效性。
其次,就是行业主管部门需要在资金争取项目申报和环境营造上进行更多的赋能。
这方面我分享一个案例。一个古镇叫五凤溪古镇,游客量不是很大,但它的整个的沿江的景色比较好,业主方也在做一些影视的投资,最近芒果TV正在播放的影视剧《水龙吟》制片方看到这里,认为这个场景和水龙吟剧中场景高度类似,于是通过他来进行主要投资,地方国企进行配套投资的方式,把《水龙吟》剧当中的一些场景复刻到这里,再植入一些餐饮、住宿、沉浸式游乐等业态,目前项目已进入运营前准备。
谈到招商对象,第一,对于文旅企业需要针对不同的主体特点,制定不同的招商政策。央企和国企,关注点在资源控制,需要做好顶层架构设计。
上市公司投资更关注于合规性,需要有好的营商环境。
而对于其他地方国企来讲,通过政策性资金赋能基础设施建设,,未来再通过轻重剥离的方式实现在轻重两端的证券化也是一种模式。
相关文章