2026-04-12 17:21:19 新旅界 烟台山海文旅集团
年游客量超600万人次,国企平台背书,多元合作模式!
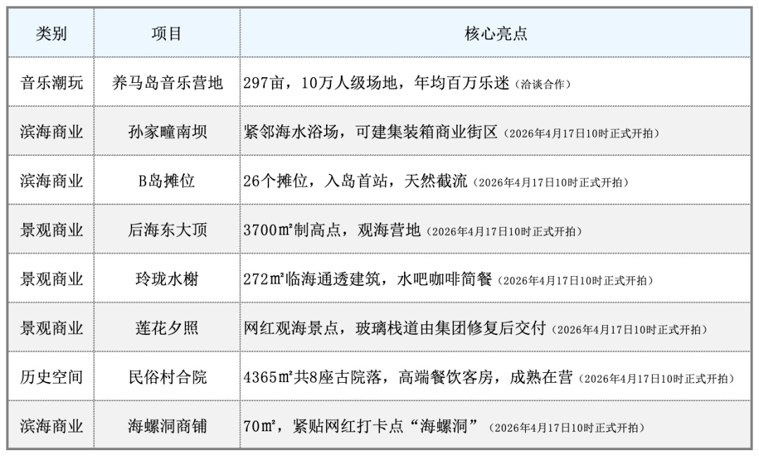
八大项目速览 一、养马岛音乐营地 位置:牟平区里蹦岛,与养马岛隔海相望 规模:占地约297亩,坐拥1.5公里金沙滩,背靠万亩黑松林 现状:已建成东西双舞台基座、超5万㎡草坪、6座艺术装置、集装箱小镇、44亩露营区(含野奢帐篷、轻奢露营、独立卫浴)。成功举办2023-2026烟台养马岛音乐节、2024华晨宇火星演唱会,累计接待游客超百万人次,媒体曝光超6亿次。 优势:成熟流量、设施完备、业态可延展至露营、研学、婚拍、团建、艺术节等。 合作方式:欢迎意向客户实地考察,洽谈合作(不参与公开拍卖)。 参考底价:100万元/年(以最终洽谈为准) 二、孙家疃南坝地块 位置:养马岛东段海水浴场南侧,紧邻优质沙滩和孙家疃码头 规模:指定区域用于商业体建设 现状:闲置,空间开敞,适合打造网红打卡地标 优势:天然截流,可开发民宿、酒吧、餐饮、文创商品等复合业态 合作期限:5年 起拍价:45万元/年 扫码查看该项目拍卖公告 三、B岛商业摊位 位置:养马岛入岛口,紧邻游客换乘中心 规模:共26个摊位(14小2.25㎡/个 + 12大6.48㎡/个) 现状:摊位车已摆放好,外观形象佳,实用功能完备 优势:入岛首站,所有进岛游客必经之地,日均曝光量巨大 合作期限:2年 起拍价:21万元/年 扫码查看该项目拍卖公告 四、后海东大顶 位置:养马岛獐岛旁,东部制高点 规模:约3700㎡山顶开阔地带 现状:自然状态,需进行场地整理及基础配套建设 优势:制高点观海视野无遮挡,毗邻网红打卡点“海螺洞”,流量共享 合作期限:5年 起拍价:36万元/年 扫码查看该项目拍卖公告 五、玲珑水榭 位置:养马岛后海玲珑水榭站点旁 规模:建筑面积272.86㎡,临海观景,四面通透 现状:闲置,需简单装修 优势:一线海景,地处后海核心游览线,游客必经之地 合作期限:5年 起拍价:12万元/年 扫码查看该项目拍卖公告 六、莲花夕照景点 位置:养马岛莲花夕照景区 规模:指定运营区域 现状:景点已具备基础观光条件,玻璃栈道等设施由集团投资修复后交付运营 优势:成熟流量,无需市场培育;可在空地区域增设悬崖咖啡、网红打卡点等轻量业态 合作期限:2年 起拍价:20万元/年 扫码查看该项目拍卖公告 七、民俗村合院 位置:养马岛益寿路东侧 规模:占地面积4365㎡,由8座古院落组成 现状:在营,目前运营高端餐饮、精品客房,设施完好 优势:稀缺古建筑群落,自带文化IP;成熟运营,接手即可持续经营 合作期限:5年 起拍价:180万元/年 特别说明:保护优先,不得擅自改变古建筑主体结构和风貌 扫码查看该项目拍卖公告 八、海螺洞商铺 位置:养马岛獐岛景区内,紧邻网红打卡点“海螺洞” 规模:约70㎡ 现状:空置,简单装修即可营业 优势:极致流量,“海螺洞”为小红书爆款打卡点,每日数千名游客排队拍照 合作期限:2年 起拍价:5.5万元/年 扫码查看该项目拍卖公告 拍卖时间:2026年4月17日10时 拍卖平台:中拍平台 除了以上八大优质资产,我们还为你准备了两个“轻装上阵”的智慧商业机会。 这两个项目不参与拍卖,合作方式灵活。欢迎自助设备运营商、文创供应商、无人零售品牌直接来谈。 1.景区导览图自助机 这不是一个普通的售卖机 这是养马岛智慧旅游的流量入口 + 线下终端 铺设场景:养马岛景区内多点位铺设——游客换乘中心、獐岛入口、莲花夕照、后海观景台、民俗村合院等核心人流节点。 功能集成: - 导览图自助领取(电子/纸质) - 景点介绍、路线推荐、周边查询 - 搭载文创产品、景区周边纪念品、本地特色好物销售 价值亮点: - 有效减少人工导览压力,提升景区服务品质 - 精准触达600万+游客,变现景区流量 - 自助化、无人化运营,人力成本极低 - 可叠加广告推送、会员拉新、联票推广等增值功能 招商方向: - 自助设备运营商(提供硬件、系统、运维) - 文创产品供应商(设计、生产、供货) -智慧旅游服务商(一体化解决方案) 合作方式:欢迎意向方实地考察,洽谈合作(非拍卖,灵活模式) 2.景区售卖设备 在养马岛景区内游客集散点、观景平台、排队区、休息区等高频停留点位,铺设智能自动售货机,售卖饮料、矿泉水、零食、预包装食品、防晒用品、应急小商品等。解决游客即时需求,填补景区商业盲区,实现“无人值守、即时成交”。 项目优势: - 高频需求:水、饮料、零食为景区最高频消费品,复购率极高 - 点位优质:集团开放核心人流节点,无需自行选址谈判 - 低门槛高周转:设备轻、补货快、资金回笼迅速 招商方向: - 自助售货机运营商、快消品供应链企业、无人零售品牌 合作方式:欢迎意向方实地考察,洽谈合作(非拍卖,灵活模式) 重要提示(针对公开拍卖项目) 1. 合同前置确认:各项目《合作经营合同》或《租赁合同》将在拍卖前与竞买规则一并提供给意向竞买人确认。参与竞拍即视为已完整阅读、理解并自愿接受合同全部条款,成交后不得对合同条款提出异议或修改要求。 2. 拍卖成交后买受人须按时签约付款,拒绝签约视为违约,保证金不予退还。 3. 所有标的以实物现状为准,请务必提前预约看样。 立即咨询 · 抢占先机 招商热线:18596153106 李先生 官方公众号:山海养马岛YOMA 欢迎全国乃至全球的投资人、品牌方、运营商、智慧服务商前来实地考察、洽谈合作! 烟台山海文化旅游集团 让每一寸山海,都成为盈利的沃土






























