2019-07-22 10:21:24 每日经济新闻
未来我国旅游民宿将建立评星机制,如有私设摄像头侵犯游客隐私等行为则将取消该旅游民宿的评定星级。
7月19日,文化和旅游部正式发布旅游行业标准《旅游民宿基本要求与评价》将旅游民宿等级修改为三星级、四星级、五星级3个等级。
风光好不好、装修有没有特色、屋主性格如何……旅行前,形形色色的民宿总让人挑得眼花缭乱。但未来,民宿的星级化或许可以让你不再犯“选择困难症”。
7月19日,文化和旅游部正式发布旅游行业标准《旅游民宿基本要求与评价》(以下简称民宿新标),代替了2017年版本,将旅游民宿等级修改为三星级、四星级、五星级3个等级,标牌、证书由等级评定机构统一制作,星级标志有效期为三年。
记者注意到,近年来,民宿行业的规范化加速,但目前尚未形成全国性、强制性的法律文件。如本次民宿新标多采取“宜”、“应”这样的倡导性表述。
7月21日,华美酒店顾问机构首席知识官赵焕焱在接受记者采访时表示,本次民宿新标的发布,为我国今后出台民宿立法打下了基础,建议相关部门把关于民宿经营的地方立法试行情况进行总结,争取尽早出台全国性法律文件。
民宿引入星级划分
较2017年版本,本次发布的民宿新标在民宿等级的划分上做出了创新,将原来的金宿、银宿两个等级,修改为三星级、四星级、五星级3个等级,并明确了3个等级的划分条件。
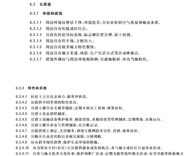
以环境和建筑指标为例,三星级民宿仅规定“周边环境应整洁干净、建筑外观应与周边环境相协调”,而四星级则在三星级的基础上多增加了众多条件:周边环境应绿植维护较好,宜有良好的空气质量和地表水质,周边宜有医院或医疗点、停车场、地方特色餐饮、地方生产生活方式体验点,建筑外观应体现当地特色。若要达到五星级,则需要在四星级的基础上,符合“宜设有民宿导向系统,建筑外观宜就地取材,突出当地特色”的要求。
另外,在服务和接待的指标上,四星级民宿比三星级也多了“应提供或推荐多种特色餐饮产品;接待人员应熟悉当地文化旅游资源和特色产品”的条件,而五星级则比四星级多了“宜提供接送服务,方便游客抵达和离开”的条件。
民宿新标指出,旅游民宿开业一年后可自愿申报星级评定,星级标牌、证书由等级评定机构统一制作,星级标志有效期为三年。
记者注意到,民宿新标重点加强了卫生、安全、消防等方面的要求,指出若发生私自设置摄像头侵犯游客隐私等造成恶劣影响的事件,以及出现卫生、消防、安全等责任事故,将取消星级。
7月21日,华美酒店顾问机构首席知识官赵焕焱在接受记者采访时表示:“民宿新标中,星级等级的差异部分为民宿业发展方向提供了参考。但目前,民宿分星级大都只能从硬件方面确定,而在服务软件的考核上,对于散布在全国各地的大量民宿来说仍缺乏条件。”
赵焕焱认为,目前市场价格、口碑评论已经实现了民宿层级的分档,随着旅游星级酒店的市场份额不断下降,民宿的星级化发展难度较大。

民宿新标中的五星级条件 图片来源:文件截图
民宿立法尚待完善
国家信息中心分享经济研究中心此前发布的《中国共享住宿发展报告2019》显示,2018年我国共享住宿业交易额165亿元,比上年增长37.5%;参与房客数为7945万人,从业者人数超过400万人。
民宿行业发展如火如荼,但随之而来的“偷拍”等涉及隐私安全的事件、激化社区矛盾的情况、平台信息“货不对板”的问题等,都引发外界对民宿质量的强烈关注,民宿行业亟待规范化。
为此,政府部门和行业协会近年来双双出手,制定了一系列规范性文件。
2018年11月,由国家信息中心分享经济研究中心牵头制定的“共享住宿服务规范”,成为我国共享住宿领域首个行业自律标准。其中对城市民宿社区关系、入住身份核实登记等方面提出了具体的要求。
今年3月,成都发布“促进民宿业健康发展的指导意见”,意见明确提出,将加快研究制定民宿建设管理服务规范,确保民宿从选址、安防、卫生、信息安全等方面达到有关标准和技术规范。
今年5月,海南省发布《海南省乡村民宿管理办法》和《海南省促进乡村民宿发展实施方案》,并于7月18日颁发出第一张乡村民宿经营备案证书。
记者注意到,目前出台民宿行业规范均停留在倡导性和区域性。如本次民宿新标多采取“宜”、“应”这样的倡导性表述,行业协会制定的相关规范也仅强调自律;目前海南、成都等地出台的民宿规范性文件,则均为地方试点。
赵焕焱向记者表示,目前各类民宿规范指引都是指导性的文件,但部分地区有立法的尝试。建议相关部门把关于民宿经营的地方试行情况进行总结,争取尽早出台全国性法律文件。
相关文章